医疗净化系统行业市场规模巨大,市场前景广阔,从事该行业的企业以及潜在进入者众多。根据《综合医院建筑设计规范》(GB51039-2014)规定以及目前各类临床科室实际造价和相应历史数据测算,我国医疗净化系统市场规模每年约为330.51亿元。
医疗净化系统即通过合理的平面流程设计规划,实现“医患分流”、“洁污分明”;通过洁净室装饰系统、净化空调系统、电气系统、智能化信息系统、医用气体系统、给排水系统等多系统的设计与施工,实现医疗洁净空间内的温度、湿度、洁净度、细菌浓度、静压差、气流组织、风速、噪音、照度等关键指标始终处于可控状态,满足不同临床科室的特殊需求,从而降低医院感染风险。医疗净化系统主要包括空气净化系统、水净化系统、噪声控制系统、照明设计、净化区域设计以及设备消毒系统等。

医疗净化系统行业涉及设计、工程承包、设备安装等内容,行业主管部门为住建部及各地建设行政主管部门,自律组织为中国建筑装饰协会、中国医学装备协会医用洁净装备工程分会、中国制冷空调工业协会洁净室技术委员会和中国安装协会;涉及特种设备安装改造的,还需要有质量监督管理部门颁发的特种设备安装改造维修资质;相关医疗设备和医疗耗材销售业务属于医疗器械行业,主管部门为国家市场监督管理总局、国家药品监督管理局,自律组织是中国医疗器械行业协会。
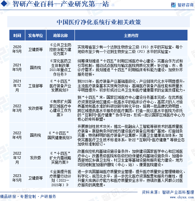
2020年以来,我国反映出现有医院对于重大传染病收治能力不足的问题,尤其体现在洁净手术部、重症监护病房(ICU)、负压隔离病房、 消毒供应室等专业医用工程的数量不足。随后,国家对医院基础设施建设、专业工程的投入明显增加,市场需求扩容明显,医疗专项工程项目规模更大。2020年5月,国家发展改革委、国家卫生健康委、国家中医药局颁布了《公共卫生防控救治能力建设方案》,促进了医疗净化系统建设井喷式地增长。同时,在《“十四五”国民健康规划》《“十四五”扩大内需战略实施方案》等政策陆续出台,我国医院建设市场将迎来新的契机,医疗项目建设如火如荼,不仅是大型公立医院的扩容,也包括基层医疗机构的提质改造。伴随着区域医疗中心、医院新院区建设、老旧基础设施改造升级,医疗专项工程、医疗设备、医疗信息化等相关企业将相继受益,为我国医疗净化系统发展带来良好机遇。

医疗净化系统属于新兴行业,行业技术壁垒较高。一方面,行业所涉及的核心洁净技术需要长时间的经验积累,并不断结合项目实践进行应用创新。只有专业技术能力强、项目经验丰富的企业才能进入医疗净化系统行业。另一方面,随着医疗洁净技术水平的提升和医院对医疗设备的要求不断提高,促使行业技术创新不断加速,这就要求企业具备较强的研发能力,快速开发出能满足医院个性化需求的产品和服务。
医疗净化系统行业是集生物医学工程、医院感染控制、消防工程、特殊装修、净化空调、建筑电气、自动化控制、信息化系统、计算机软件等多专业为一体的特殊行业。在医疗净化系统行业,一方面多学科、跨专业的综合性复合型人才必不可缺;另一方面,医疗净化系统技术人才的实际经验也是影响项目成败的重要因素。在项目方案设计、实施、运维和医疗设备产品研发等多个环节,均需要经验丰富的技术人才。因此,行业内人才壁垒较高。
医疗净化系统项目投资规模较大,客户主要为各类大中型公立医院,主要靠财政拨款,因此付款周期较长。为了维持正常生产经营,企业必须投入大量运营资金进行净化系统设备、装饰装修材料、医疗设备等原材料的采购。此外,医疗净化系统建设水平决定医疗感染的防控能力,并随着医疗洁净技术的发展而不断升级,这需要企业投入大量的资金进行研发、洁净部件生产设备的更新换代以及市场销售网络的建设等。因此,新进入企业必须具备一定的资金实力,从而形成较高的资金壁垒。
医疗净化系统行业具有较高的市场准入门槛,项目实施环节接受建设行政主管部门和质量监督部门的监督与管理,需要有建设部门颁发的设计、工程承包、设备安装等专业资质,需要有质量监督管理部门颁发的特种设备安装改造维修资质;医疗器械则需接受药品监督管理部门的监督与管理,需要有药品监督管理部门颁发的医疗器械生产企业资质、医疗器械经营企业资质以及医疗器械注册资质。
品牌认知度是医院选择医疗净化系统服务商的重要因素。企业知名度是运营管理、洁净技术、产品质量、售后服务、企业文化、市场口碑等方面因素的综合体现,打造品牌形象需要重点品牌项目成功经验,维护品牌形象同样需要较长时间的沉淀与积累。同时,医疗卫生机构的招标项目条件设置较高,行业内现有知名企业经过长时间的努力经营和积累已经建立了一定的品牌优势,取得了较高的市场认知度,而行业新进者很难短时间内形成品牌效应。
医疗净化系统行业包括项目平面布局规划与设计、实施、定制化设备的研发生产、运维服务等多个方面。产业链上游主要为医疗净化系统材料、设备和施工分包供应商、医疗设备供应商,包括空气过滤器、蒸汽灭菌器、消毒器、装饰装修材料、医疗设备等。上游原材料价格直接影响医疗净化系统行业的成本,对行业内企业的利润有较大影响。此外,人力成本的上升,也会增加净化系统行业的业务成本,对行业的盈利能力产生较大压力。
医疗净化系统行业下游主要为各类医疗机构,其发展对医疗净化系统行业企业的未来发展具有重要影响。为提升公共医疗卫生水平、预防公共卫生事件发生,补齐医疗服务短板,我国政府将会加大医疗卫生投入作为刺激内需的重要措施,这将促进医疗净化系统行业在该领域的快速发展。随着医疗洁净技术的不断进步,下游医疗服务行业对医疗净化系统行业的要求也会相应提高,对净化系统项目的设计水平、建造工艺、净化设备、装饰材料等方面会提出新的要求,这将推动医疗净化行业内企业不断研究开发新技术、运用新工艺,以适应市场需求的转变。
武汉华康世纪医疗股份有限公司成立于2008年,是一家以空气洁净技术为核心,为客户提供全过程专业技术服务,致力于成为医疗专项与实验室集成化整体解决方案服务商。华康医疗拥有自主知识产权和相关行业资质,在医疗净化系统领域形成了技术专利多项,先后承接全国多家三甲以上医院医疗净化系统项目。华康医疗营业收入主要来自于医疗净化系统集成业务和医疗耗材销售,2023年企业医疗净化系统业务收入为13.51医院,同比增长36.75%;毛利率为37.77%。

深圳市尚荣医疗股份有限公司成立于1998年,尚荣医疗作为中国医院建设及医疗专业工程行业的领先者,开创了国内医院建设整体解决方案及医疗系统集成一站式服务的先河,是国内最早将洁净技术引入医院手术部的企业之一。目前,尚荣医疗及其子公司累计获得超过100项专利,成为公司持续发展的源动力。2023年尚荣医疗企业医疗服务收入为2.82亿元,同比增长13.12%;毛利率为7.83%。

医疗净化系统在我国医院的多个科室均广泛应用,目前,我国新增医疗净化系统市场规模主要来自医院的新建和扩建的增量。随着医疗新基建政策的推动,全国以及各省医疗规划的逐步落地,医疗净化系统市场规模保持增长趋势。医疗净化系统行业市场规模巨大,市场前景广阔,从事该行业的企业以及潜在进入者众多。根据《综合医院建筑设计规范》(GB51039-2014)规定以及目前各类临床科室实际造价和相应历史数据测算,我国医疗净化系统市场规模每年约为330.51亿元。未来,随着人民生活水平的日益提高、健康理念的不断深入人心,预计医疗净化系统市场规模仍将保持继续增长。

近年来,部分慢性疾病传染度高、传染速度快,导致了较高的病死率。医疗净化技术在传染病例隔离、治疗等过程中占据重要位置,从而推动医疗净化系统行业的发展。同时,随着公众对身体健康日益重视,医疗机构的净化系统布局和品质受到社会各界的关注,为满足医疗卫生的需要,提升患者就医体验,全国各地不断出台一系列政策鼓励各类医疗机构加快高质量医疗净化系统建设,推动行业快速发展。
老龄化人口占比的增加将直接刺激我国医疗行业需求持续性增长。我国65岁及以上人口占总人口比重由2000年的7.0%上升为2023年15.38%,超过2.16亿人。除此之外,卫生健康服务意识的提高,也带动了就诊人数的增加。2023年全国医疗卫生机构总诊疗人次达到95.6亿人次。就诊人数的增加,促进医疗机构数量的增长,成为医疗净化系统市场发展的重要推动因素。
随着医疗监管要求的提高,医疗机构使用的设备配置需要不断提升与完善,成为行业发展的推动力。例如医疗净化系统的应用已不局限于手术室,药品配置中心、大输液配置中心等医疗区域都开始要求采用医疗净化系统,以达到卫生部相关规定的要求。此外,医用气体净化工程不仅应用于ICU,门诊室、普通病房等环境也在逐步使用医用气体净化终端设备,促使医疗净化系统的应用范围越来越广泛。
受益于现有存量医院的改造升级,医疗净化系统集成业务面临较大的市场机遇。部分医院在建设之初,受限于早期的建设规划和投资,在医疗流程和洁净要求上没有达到现代化医院的标准,需要对原来的临床科室进行净化系统升级改造。另外,初始阶段已实施的洁净临床科室经过10多年的运行使用,其设备、自控系统、弱电系统等运行故障率增加,需要进行局部改造或整体改造,从而扩大我国医疗净化系统的市场增量。
医疗净化系统设计、实施、运营以及产品研发等环节设计涉及机械设计、自动化控制、计算机模拟、声学等多个技术领域,产品生产以及工程建设人员均需扎实的行业相关知识和丰富的实践经验。我国医疗净化系统行业起步较晚,市场上满足行业发展的专业性人才储备较少,且人才培养周期长、投入大,无法满足行业快速增长的人才需求,这在一定程度上抑制了行业的发展。
对于医疗净化系统综合服务商而言,在前期项目招标、合同签署履约、项目设计、设备和材料采购、施工分包、项目维修质保等多个环节需要大量铺底流动资金。而我国医疗净化行业发展起步较晚、行业内企业的规模普遍较小、融资贷款难度相对较大。从业务属性来看,企业发展对资金的需求量较大,而其面临的资金瓶颈对行业总体的良性发展带来一定的限制。
医疗净化系统主要应用于各类医疗机构,产品质量以及稳定性直接关系到患者的生命健康或检验化验的准确性。尤其是近年来,各类传染病频发,且医院感染始终存在,为了增强医疗净化系统效果,最大限度控制传染病蔓延,我国对于医院洁净程度要求不断提升。同时,政府也对医疗净化系统实行严格的产品标准,从而要求行业内企业不断更新升级现有产品,以达到国家标准,在一定程度上压缩了企业的盈利空间。
我国医疗净化系统行业起步较晚,目前国内医疗净化系统集成服务企业经营规模普遍较小,9博官网 入口行业内企业洁净技术水平与项目实施能力参差不齐,行业集中度较低、领军企业较少。从业务环节来看,从事普通的装饰施工、部件生产等技术水平要求较低业务的企业众多,该领域的业务竞争异常激烈;从事洁净项目规划设计、新风节能技术、净化系统自动控制的企业相对较少。行业主要参与企业有华康医疗、江苏环亚、达实智能、尚荣医疗、西安四腾等。其中华康医疗、江苏环亚等企业具备医疗净化系统研发、设计、实施、运维能力,并围绕医疗净化系统集成业务相关的主要科室,提供医疗设备和医疗耗材的销售,在行业内具有较强的竞争优势,属于第一梯队。达实智能全资子公司江苏达实久信医疗科技有限公司、尚荣医疗全资子公司深圳市尚荣医用工程有限公司、西安四腾等企业凭借母公司及自身所在领域的资源积累,经营业务向医疗净化系统扩张,并取得一定成就,属于行业竞争第二梯队。此外,行业内大部分小型医疗净化系统企业构成行业竞争第三梯队,其经营规模相对较小,资金实力偏弱,主要承接单个细分市场业务或从事外包服务。

为构建新一轮公共卫生防控体系,完善医疗服务质量和加强高质量医院建设,全国各地纷纷出台鼓励政策和措施,“平疫结合”的建设方案逐步被广泛推广,极大地促进医疗净化系统技术在中国医疗系统的应用。医疗净化系统技术,主要体现对室内环境指标的控制,其控制手段主要包括,利用多级过滤器有效去除新风带入和室内产生的污染物,通过合理的气流组织稀释或置换工作区的污染物,维持关键部位的清洁,对系统的温度、湿度、风量、静压差进行精确控制等。目前,我国仍主要采用单一净化设备组合的方式进行医疗工作区域的净化,建设成本大且维修困难。未来,复合式洁净技术将成为行业的重要发展方向。
同时,医院公共卫生要求日益严格,在这种情况下,医疗净化技术将会在医院建设中得到广泛的应用,医疗净化整体解决方案也将成为行业技术的重要发展方向之一。此外,随着以计算机技术、网络技术、数据库技术为核心的信息化产业的飞速发展,综合运用计算机、网络、通讯、自动控制、图像信号处理、多媒体及综合布线等技术的数字化医疗净化系统将成为行业的重要发展方向。

智研咨询倡导尊重与保护知识产权,对有明确来源的内容注明出处。如发现本站文章存在版权、稿酬或其它问题,烦请联系我们,我们将及时与您沟通处理。联系方式:、。