中国生物制药行业政策历程、中国生物制药行业政策汇总及解读、中国各省市生物制药行业政策汇总及解读
“十一五”期间,我国开始提出生物产业、生物医药的概念,发布《生物产业发展“十一五”规划》支持生物制药行业发展,并快速形成了长三角、珠三角和环渤海地区3个综合性生物医药产业基地;此后,我国中部地区的河南、湖北,西部地区的四川、重庆也展现出良好的产业基础,并在“十二五”期间超聚焦化、特色化发展;到“十三五”期间,国家将生物医药行业作为国民经济的支柱产业大力发展;“十四五”时期,国家政策重点强化国家战略科技力量、科技前沿领域攻关等,基因与生物技术纳入前沿领域范畴,重点围绕药品、疫苗、先进诊疗技术和装备、生物医用材料、精准医疗、检验检测及生物康养等方向,提升原始创新能力,加强药品监管科学研究,增强生物医药高端产品及设备供应链保障水平。

近年来,国务院、发改委、药监局、市场监督局等多部门都陆续印发了支持、规范生物制药及相关行业的发展政策,内容涉及生物制药发展方向、生物制药研发生产规范、生物制药新技术等内容。另外,生物制药细分领域如疫苗、诊断试剂等,国家也出台了相应的扶持发展政策。
2021年12月,工业和信息化部、国家发改委、科学技术部、商务部、国家卫生健康委员会等部门发布了《“十四五”医药工业发展规划》(以下简称《规划》),根据《规划》显示,“十四五”时期,世界百年未有之大变局加速演变和我国社会主义现代化建设新征程开局起步相互交融,新冠肺炎疫情影响广泛深远,医药卫生体制改革全面深化,医药工业发展的内外部环境将发生复杂而深刻的变化。新一轮技术变革和跨界融合加快。围绕新机制、新靶点药物的基础研究和转化应用不断取得突破,生物医药与新一代信息技术深度融合,以基因治疗、细胞治疗、合成生物技术、双功能抗体等为代表的新一代生物技术日渐成熟,为医药工业抢抓新一轮科技革命和产业变革机遇提供了广阔空间。《规划》关于生物制药产业的发展定位条款摘录如下表:

2022年5月,国家发改委印发《“十四五”生物经济发展规划》(以下简称《规划》),依据《规划》,“十四五”时期,我国生物技术和生物产业加快发展,生物经济成为推动高质量发展的强劲动力,生物安全风险防控和治理体系建设不断加强。生物经济总量规模迈上新台阶。生物经济增加值占国内生产总值的比重稳步提升,生物医药、生物医学工程、生物农业、生物制造、生物能源、生物环保、生物技术服务等战略性新兴产业在国民经济社会发展中的战略地位显著提升。生物经济领域市场主体蓬勃发展,年营业收入百亿元以上企业数量显著增加,创新创业企业快速成长。《规划》关于生物制药产业的发展定位条款摘录如下表:

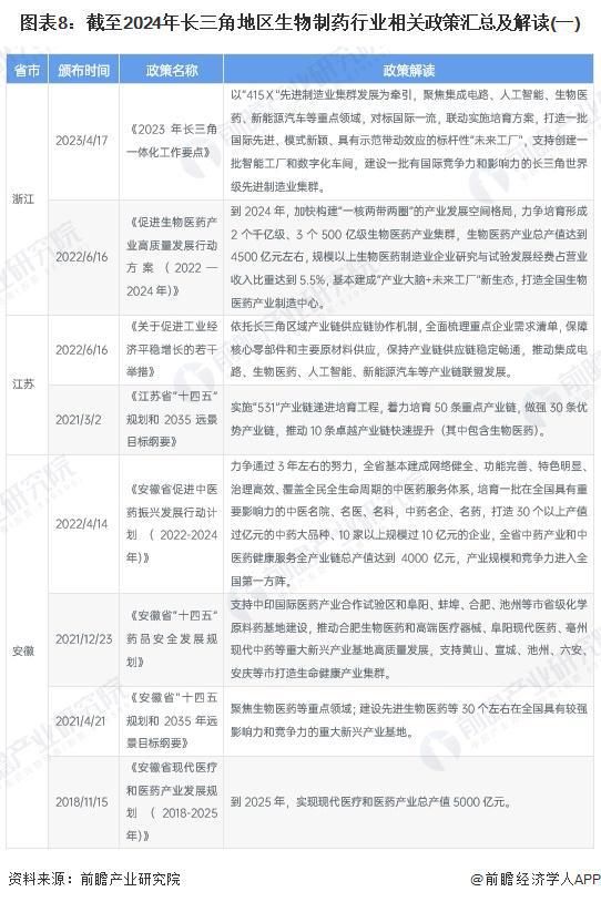
长三角地区作为中国经济发展靠前的区域,一直以来都被赋予示范意义。生物制药作为中国的重点创新发展行业之一,在中央的政策支持下,省级机构亦陆续出台了大量的支持性政策,以推动长三角地区的生物制药产业发展升级。长三角地区也逐渐在摸索跨省合作模式发展生物制药行业,从2019年起,四个省市在生物制药产业的创新发展上不再局限于各自的辖域,逐渐延伸到跨省合作,共谋发展,政策制定也进入了跨省合作期。


目前,北京大兴区以及天津滨海新区正在规划建设国内规模较大的生物医药产业基地,2020年12月,北京大兴区出台了《大兴区“两区”建设工作方案》,提出了加快构建“1+4+6”开放新格局。总的来看,京津冀地区的生物医药产业园规划规模较大。

广东省是国内生物医药行业上市企业数量较多的省份,其中不乏凯普生物、康泰生物、金域医学等行业龙头企业。近几年,广东省政府以及市级政府连续出台生物医药行业相关政策,大力扶持发展生物医药行业,并设立专项资金进行研发补贴。

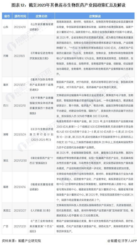
除长三角、京津冀、珠三角地区外,我国其他省市亦相继出台相关政策扶持生物制药行业的发展,涉及产业园规划、产值目标到专项资金扶持等各方面。

当前,我国大部分省(市、自治区)都把生物医药产业作为未来经济发展的支柱性产业。总体来看,我国重点省市生物医药行业发展目标汇总如下:

更多本行业研究分析详见前瞻产业研究院《中国生物制药行业发展前景预测与投资战略规划分析报告》。
同时前瞻产业研究院还提供产业大数据、产业研究报告、产业规划、园区规划、产业招商、产业图谱、智慧招商系统、行业地位证明、IPO咨询/募投可研、专精特新小巨人申报等解决方案。在招股说明书、公司年度报告等任何公开信息披露中引用本篇文章内容,需要获取前瞻产业研究院的正规授权。
更多深度行业分析尽在【前瞻经济学人APP】,还可以与500+经济学家/资深行业研究员交流互动。更多企业数据、企业资讯、企业发展情况尽在【企查猫APP】,性价比最高功能最全的企业查询平台。
特别声明:以上内容(如有图片或视频亦包括在内)为自媒体平台“网易号”用户上传并发布,本平台仅提供信息存储服务。
网传山西某楼盘从11000降到6500!老业主闹事,有人称损失80万…
C罗缺席,葡萄牙4-2夺3连胜!B费世界波+双响,21岁新星首发造3球
与中坚力量共成长,2024建信信托艺术大奖评委会特别奖获奖艺术家凌海鹏
美光发布GDDR7内存 32 Gbps速度、超过1.5 TB/s的带宽与30%游戏性能提升
英特尔展示最早将于下周为Panther Lake平台推出的第一片18A晶圆